ウエスト症候群(点頭てんかん)闘病中の“ももぞう”と、福祉事業に従事する“momomama”の、ブログを中心とした情報サイトです。 闘病のこと、心理学のこと、その他日常の徒然な事をのんびり綴ります。
[PR]上記の広告は3ヶ月以上新規記事投稿のないブログに表示されています。新しい記事を書く事で広告が消えます。
Dravet Syndrome JP運営チームです。
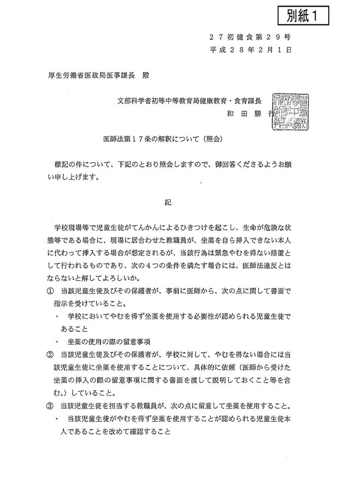
文部科学省より学校現場でてんかん発作がおきた際の坐薬使用について通達が出されました。
今後はエピペンと同様に学校でも坐薬を使った発作の対応をして頂く事が可能になりました。
てんかん発作を抱える子供たちが安心して教育を受けられるよう願っています。
***
結果だけを見るとあまり伝わらないかもしれませんが、この問題に向き合ってこられた方たちにとって、とても難しく大変な道のりだったことと思います。
何かを『変える』という大変さ。
何にでも、背景があって、理由があって、現状がある。それがベストなことかどうかは別にして、様々なしがらみや利害関係での結果が現状だったりする。
何の理由もなく現状がある、というものは珍しい。
それを変えようとするには、その背景を理解し、ひとつひとつの変更に伴う色々なことを調整し、法律やしくみを調べ、しがらみをほぐし、最短ルートやベストな道を探していく。
そんなの知るか!!と言いたくなるような理不尽な理由や、外側からの無責任な批判もある。
現状を変えるって、すごくすごく難しくて、めんどくさくて。
強い気持ちと最後までやりきるパワーがないと、できません。
座薬の使用ができるようになったことで助かったり症状が軽くて済む子供たちがたくさんいることは、他の方たちのブログでも書いていらっしゃるので、ここでは割愛します。
ですが、ここまでの結果を出されたDravet Syndrome JP(ドラベ症候群患者家族会)のみなさまには、てんかん患者の母としてどんなにお礼を言っても足りないと思っています。
本当に、ありがとうございました。
私も、日々いろんなことがあります。ぶつかって、引きとめられて、足止めをくらって。自分の無力さや無知を痛感するばかりで、本当に情けないし悔しいです。変えたいことはたくさんあるのに、足踏みするばかり、縋る藁さえどこにあるか分からない。
しかも、毎日の家事、育児、療育、通園。妻として、母として、介護者として、日々本当に自分ではコントロールの効かないことに振り回されて、事が思うように運ばない方が多いです。
それでも、また頑張ろうと気持ちを奮い立たせられるのは、お友達や協力してくれるみなさんと、そしてこうして結果を見せてくれる人たちのお陰です。
…この可愛い人のお陰もありますけどね♡
ももぞうは元気です!
朝、登所して保育所の先生(ももぞうの担当の先生)に会うと、満面の笑顔になります。
保育所にはたくさんのお友達がいて、幼いからこその無邪気さでももぞうをクラスメイトとして受け入れてくれます。
3歳になって、周りのお友達との差は更に大きくなりました。『どうしてももちゃんは皆と違うの?』と訊かれた時、不謹慎かもしれないけど、どう説明すれば良いかな?とワクワクします。
直接自分で説明できる機会なんて少ないので。私の口からしか伝わらないこと、きっとあると思うんです。
でも無能momomamaは、結局いつも同じような答えになってしまうんですが。笑
以前、『ももちゃんは何で歩けないの?』と訊かれた時、『どうしてかなぁ。オバチャンにも分からないの。お医者さんも分からないんだって』と言ったら、その子は必死に考えてから『練習したらええねん!』と言ってくれました。
『そっか。じゃあ、これからも練習がんばらないとね!練習してたら歩けるようになるかな?』と言うと、『うん!なるよ!』と言ってくれました。
なんだろう、そう言われると本当に出来そうな気がする、単純オバサン。笑
立位台なんかを購入したら保育所にも持ち込むと思うので、その時は『歩く練習だ!頑張れ!』って言ってくれるかな~。
こういう質問には、様々な答え方があると思います。病気のせいなんだよとか、歩けない子もいるんだよとか説明するのも良いと思うんですが、私は個人的には『どうしてかな?』と一度考えてみてほしいなと思っているので、よくこうして質問で返しています。
そのお子さんによって出る答えは違うけど、よっぽどおかしな答え(極端に差別的とか)でなければ、それぞれ自分で考えて出した答えには意味があると思うので、特に答えあわせのようなことはせず見守っています。(それぞれのご家庭での考え方や教え方もあると思いますし)
その答えも、きっとお子さんの成長と共にまた変わっていくんだろうなと思うと、他人ながら楽しみでもあります。
たまに『なんで?なんで??』と食い下がってくる子もいるんですが、それはそれで可愛いです。病気なんだよ~とか、頑張って練習してるんだよ~とか、その時によって色々答えてます。笑
ももぞうが、保育所のクラスメイトたちと同じ小学校に行くことは恐らくありません。
でもいつか大きくなった時に、クラスのお友達が保育所での写真なんかを見て「そういえば自分も、障害のある人と身近に接したことがあるんだな」と思いだしてくれたらいいな。
障害者って決して遠くの存在ではなく、ごく身近に普通に生活してるんだ、という感覚を持ってほしい。
多様性をすんなり受け入れられる人って、すごく懐が深くて、素敵ですよね。
これは障害児の親のエゴなのかもしれないけど、ももぞうがお友達にとって『ただの何も出来ない手のかかるクラスメイト』で終わるのではなく、いつか何かを考えるキッカケになれば良いな…と思います。
障害を理解してほしいとか優先してほしいとかいう特別なことではなく、ただ共に同じ世界を生きることを当たり前のことと感じてほしい。
多様な人が、同じ時代を生きている。
色んな立場の人がそれぞれ譲り合える、大切にしあえる関係が築ければ良いな、自分はそういう大人になりたいなと思います。